黄双双
提问
黄双双律师文集
以法秩序统一性的目光看刑法对信息和数据的区分保护 黄双双
大律师网
2026-03-26
导读:
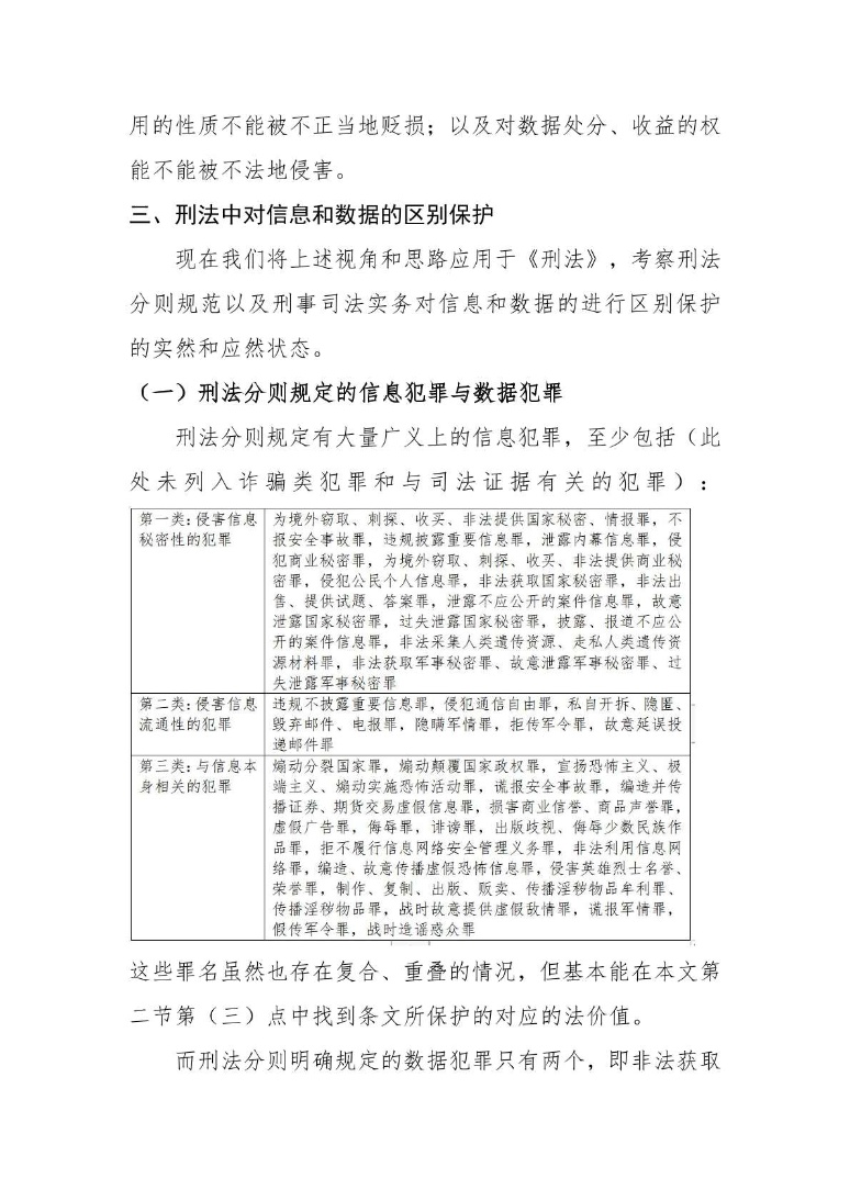
相关文集
刑事风险防范视角下互联网非公开股权众筹平台 合规化运营路径探索
以法秩序统一性的目光看刑法对信息和数据的区分保护 黄双双
未注册商标的设计被无权生产、销售行为的刑法定性
数据红利与信息危机
批量注册账号产业链中接码平台的刑事责任评析
论销售游戏激活码的行为定性——从网络游戏发行角度出发 黄双双
黄双双:高利转贷罪辩护疑难问题探讨——刑民交叉背景下的辩护策略探索
ICO项目背后的骗局与创新
“虚拟定位软件”刑不刑
“呼死你”软件产业全链条的刑法评价