李琪
提问
李琪律师文集
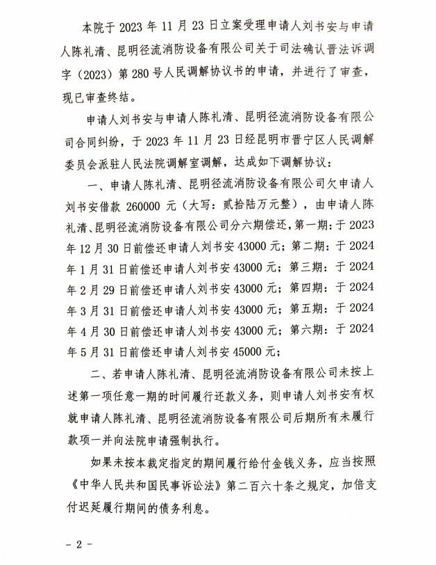
昆明市晋宁区人民法院民事裁定书1
大律师网
2026-03-05
导读:
相关文集
云南省昆明市西山区人民法院 民事判决书
昆明市晋宁区人民法院民事裁定书
昆明市晋宁区劳动人事争议仲裁院仲裁调解书
昆明市晋宁区人民法院民事裁定书1
昆明市劳动人事争议仲裁院仲裁裁决书
昆明经济技术开发区劳动人事争议仲裁委员会仲裁裁决书
云南省昆明市中级人民法院民事调解书
昆明市五华区劳动人事争议仲裁院 仲裁裁决书
昆明经济技术开发区劳动人事争议仲裁委员会仲裁裁决书1
昆明经济技术开发区劳动人事净议仲裁委员会仲裁裁决书
昆明经济技术开发区劳动人事争议仲裁委员会仲裁裁决书2
云南省昆明市西山区人民法院民事判决书
云南省昆明市西山区人民法院民事判决书1
江苏省无锡市新吴区人民法院民事调解书
云南省昆明市西山区人民法院民事判决书2
云南省昆明市西山区人民法院民事判决书3
云南省昆明市中级人民法院 民事判决书