周乃文
提问
周乃文律师文集
2025年12月成功案例 周乃文律师代理许某淳六合彩赌博案成功缓刑
大律师网
2026-04-02
导读:
相关文集
2025年12月成功案例 周乃文律师代理许某淳六合彩赌博案成功缓刑
2025年11月成功案例 张某某涉嫌侵犯公民个人信息罪,成功取保
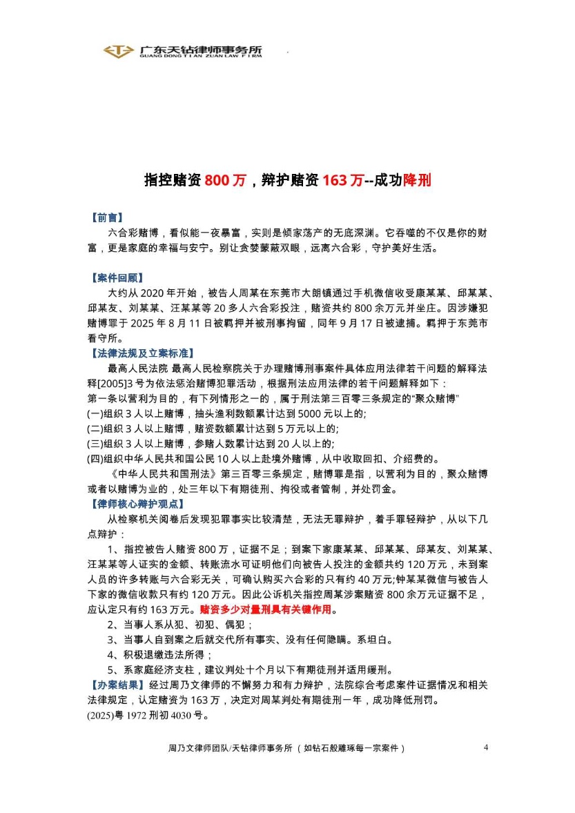
2025年10月成功案例 周乃文律师承办林某某六合彩投注 涉嫌赌博罪 成功争取缓刑
2025年8月成功案例 周乃文律师代理黄某某职务侵占案 成功无罪释放
2025年5月成功案例 非法经营“重负”一朝解!周乃文律师助力取保
2025年4月成功案例 交通肇事罪缓刑突破情理法交融下的公正裁决
2025年3月成功案例 专业攻坚!助力职务侵占案当事人取保成功!
2025年2月案例 周乃文律师代理刘某盗窃案成功取保候审
2024年成功案例 疑案迷雾彭某的羁押与释放
2025年7月成功案例 周乃文律师承办周某某六合彩投注涉嫌赌博罪成功争取缓刑
2025年6月成功案例 周乃文律师代理陈某杰盗窃案 成功取保
周乃文律师代理林某国涉嫌非法制造枪支罪 获不起诉释放
周乃文律师代理赖某销售假冒注册商标罪 三年以上的案件,成功争取缓刑
周乃文律师 代理张某梅销售假冒注册商标的商品罪 成功取保候审
周乃文律师代理 姚某涉嫌销售假冒注册商标罪 成功取保候审
周律师承办连某生产、销售伪劣产品案 成功无罪释放
周乃文律师承办何某污染环境罪 罪轻辩护为十个月
周乃文律师承办毛某涉嫌放火罪 获不起诉
周乃文律师代理颜某职务侵占罪 公安阶段取保候审 法院阶段争取了缓刑
周乃文律师代理冯某介绍卖淫罪 成功取保候审