唐磊

提问
唐磊律师文集

工业设备商标侵权,在同一案件中协调适用惩罚性赔偿与法定赔偿

大律师网     2026-03-05

导读:上海市高级人民法院梳理上海法院2024年以来生效的适用惩罚性赔偿的知识产权案件,选取十件典型案例,于12月1

上海市高级人民法院梳理上海法院2024年以来生效的适用惩罚性赔偿的知识产权案件,选取十件典型案例,于12月12日在其公众号“上海高院”予以发布。

近期团队办理涉“惩罚性赔偿”案件较多,在知识产权侵权纠纷中,协调适用惩罚性赔偿与法定赔偿,既能充分发挥惩罚性赔偿对恶意侵权行为的威慑作用,又能通过法定赔偿弥补部分侵权行为赔偿数额无法查明的不足,更精细化地量化侵权损害后果,有效保护权利人的合法权益,同时兼顾司法效率与公平。在上述公布的典型案例中,上海市松江区人民法院(2023)沪0117民初18511号侵害商标权及不正当竞争纠纷案的裁判,为两类赔偿方式的协调适用提供了典型参照,其裁判逻辑对类似案件具有重要借鉴意义。本文以该案例切入,旨在分析“惩罚性赔偿”惩罚性赔偿的认定及其与法定赔偿的协调适用。

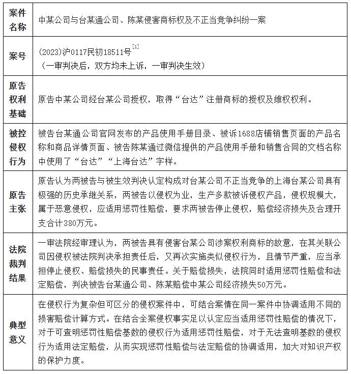
一、案情概要

工业设备商标侵权,在同一案件中协调适用惩罚性赔偿与法定赔偿

二、本案中关于惩罚性赔偿的适用

关于侵权“故意”的认定

其一,台某通公司与某某公司共享经营资源。两公司存在人员交叉(林某参与设立经营)、共用联系方式、受让商标、沿用产品手册等紧密关联。

其二,台某通公司的设立具有规避侵权风险之嫌。该公司成立于某某公司相关侵权案件二审阶段,两公司经营范围趋同,且股东与某某公司法定代表人、控股股东林某系亲属。

其三,台某通公司理应知晓侵权案件及行业知名品牌等相关情况。台某通公司从事变频器、机电设备、工业自动化设备的加工和销售,与中某公司主营相关业务。且,台某通公司的法定代表人兼控股股东陈某与林某系亲属关系,均参与了台某通公司的设立。

其四,台某通公司具有攀附权利人公司及商标知名度的主观意图。台某通公司受让使用的商标与涉案权利商标构成相似,且在经营中使用 “台达”“上海台达” 等标识,明显明显具有搭便车的故意。

关于侵权“情节严重”的认定

其一,台某通公司侵权开始时间早且侵权时间长。该公司于2015年起经营被诉1688店铺,2016年在官网发布涉及使用“台达”字样的产品使用手册。

其二,台某通公司经营规模大。其在官网宣称占地2万多平、产品丰富且在全国有百余个销售代理。该公司于2015-2024年开票金额合计达600余万元、开票相对方涉及全国各地。

其三,台某通公司的侵权行为影响范围广。本案侵权事实涵盖线上1688店铺、官网及线下销售合同、产品实物等各个销售环节,除使用“台达”“上海台达”外,还配套使用“台达电子自动化(中国)有限公司”字样,侵权情节严重。

关于惩罚性赔偿计算基数的认定

第一,关于税务部门调取的开票金额。因台某通公司和陈某存在线上和线下两种销售模式,线下部分产品并非被诉侵权产品,故税务部门调取的开票金额不能全部作为侵权获利。

第二,关于被诉1688店铺的销售金额。该平台所售产品均包含“台达”字样,销售数据可作为侵权获利依据,但需扣除两被告已举证证明的刷单金额,扣除后实际销售金额为24120.04元,该部分金额作为惩罚性赔偿数额的计算依据。

第三,关于利润率。法院结合同类产品的上市公司关联产品的利润率、两被告的经营模式、涉案商标和字号在侵权获利中所起的作用等因素酌定10%的利润率。

关于惩罚性赔偿倍数的认定

法院结合两被告的主观过错程度、侵权行为的情节程度等因素,对台某通公司、陈某适用三倍惩罚性赔偿。

三、本案中关于法定赔偿的适用

法院考虑到两被告存在线上、线下两种销售渠道,并自认对已销售金额未开具发票的情况,对于中某公司要求无法查明销量的侵权获利适用法定赔偿的主张,法院予以支持。本案中,对于前述1688平台销售数据以外的经济损失,并无证据直接证明权利人的损失、侵权人的获利或商标许可使用费,故法院结合两被告的侵权情节、主观故意等因素酌情予以确定。

跳出上述典型案件,以下回归到惩罚性赔偿与法定赔偿适用的普适性问题。

一、惩罚性赔偿的适用条件

除《商标法》第63条采用“恶意”侵犯商标专用权+“情节严重”的描述,《专利法》、《著作权法》、《最高人民法院关于审理侵害知识产权民事案件适用惩罚性赔偿的解释》均与《民法典》保持一致的,采用“故意”侵权+“情节严重”的描述。

工业设备商标侵权,在同一案件中协调适用惩罚性赔偿与法定赔偿

《最高人民法院关于审理侵害知识产权民事案件适用惩罚性赔偿的解释》第三条第二款规定,“对于下列情形,人民法院可以初步认定被告具有侵害知识产权的故意:(一)被告经原告或者利害关系人通知、警告后,仍继续实施侵权行为的;(二)被告或其法定代表人、管理人是原告或者利害关系人的法定代表人、管理人、实际控制人的;(三)被告与原告或者利害关系人之间存在劳动、劳务、合作、许可、经销、代理、代表等关系,且接触过被侵害的知识产权的;(四)被告与原告或者利害关系人之间有业务往来或者为达成合同等进行过磋商,且接触过被侵害的知识产权的;(五)被告实施盗版、假冒注册商标行为的;(六)其他可以认定为故意的情形。”

《最高人民法院关于审理侵害知识产权民事案件适用惩罚性赔偿的解释》第四条第二款规定,“被告有下列情形的,人民法院可以认定为情节严重:(一)因侵权被行政处罚或者法院裁判承担责任后,再次实施相同或者类似侵权行为;(二)以侵害知识产权为业;(三)伪造、毁坏或者隐匿侵权证据;(四)拒不履行保全裁定;(五)侵权获利或者权利人受损巨大;(六)侵权行为可能危害国家安全、公共利益或者人身健康;(七)其他可以认定为情节严重的情形。”

------“以侵权为业”分析

“以侵权为业”作为“情节严重”的法定情形之一,司法实践中被原告援引的概率相对较高。

最高法第219号指导性案例指出,界定行为人是否以侵权为业,可从主客观两方面进行判断。就客观方面而言,行为人已实际实施侵害行为,并且系其公司的主营业务、构成主要利润来源;从主观方面看,行为人包括公司实际控制人及管理层等,明知其行为构成侵权而仍予以实施。

部分观点则主张“业”是指侵害行为系主营业务、构成主要利润来源。具体表现如下:

其一,若侵权人无其他合法业务,仅生产销售侵权产品,可直接认定“业”为侵权行为。如(2019)最高法知民终562号案[3],一审法院认为“由于安徽纽曼公司自称是专业研发、生产、销售卡波产品的企业,且没有证据证明其还有其他产品。故认定其完全以侵权为业,可以按照其销售利润(即毛利润)计算赔偿数额。”

其二,即使存在少量非侵权业务,但侵权业务收入占比较高或非侵权业务与侵权业务存在关联的,仍可认定侵权行为构成“业”。如(2017)粤73民初2239号案[4],法院认为“被诉产品收入在其全部收入中的占比高达89%,足以证明该被告基本以侵权为业。”又如(2020)最高法知民终580号案[5],二审法院认为“被诉侵权人是否完全以侵权为业,应当从其营业内容予以判断,营业内容中虽存在非侵权业务,但如果与主营业务相比可以忽略不计,或者该非侵权业务与侵权主营业务之间仍然存在一定联系的,不影响完全以侵权为业的认定。”

而从反面来看,若侵权产品货值仅占营业收入一小部分或侵权行为仅为偶发、辅助性业务,则不认定为“以侵权为业”。如(2015)浦民三(知)初字第 1887 号案[6],法院认为“因本案被告除了生产销售侵权商品,还有其他正常的经营业务,涉案商品的货值仅占其营业收入的一小部分,被告并非以侵权为业。”

二、惩罚性赔偿基数与倍数的计算

工业设备商标侵权,在同一案件中协调适用惩罚性赔偿与法定赔偿


四、法定赔偿与惩罚性赔偿的协调适用的合理性

长期以来,大陆地区人民法院在审理商标侵权案件时,在一个案件中往往采用一种损害赔偿计算方式。而随着商标侵权行为形式复杂性的提升,侵权人基于概括的侵权故意可能实施多个侵权行为,产生不同的损害后果。协调适用不同损害赔偿制度也能够更为精细化地量化损害后果,让审判更贴近商标维权的现实情况。

山东省高级人民法院2022年4月发布的《关于审理侵害知识产权民事案件适用惩罚性赔偿的裁判指引》第21条明确规定,在被告侵权行为存在多个事实的情况下,人民法院对能够确定计算基数的部分可以适用惩罚性赔偿,对不能确定计算基数的部分可以适用法定赔偿。

除了本文开篇提到的典型案例,我们也看到在上海其他法院也有一些类似判决,期待后续能得到更广泛的适用。

当然,需要注意的是,惩罚性赔偿应当依法适用。原告的实际损失数额、被告的违法所得或者侵权获利数额、权利许可使用费的合理倍数均可以作为知识产权惩罚性赔偿的基数。知识产权法定赔偿与惩罚性赔偿是基于不同的背景、法理和价值设立的两种不同的损害赔偿制度,法定赔偿数额不能作为惩罚性赔偿的基数。[7]

参考文献

[1](2023)沪0117民初18511号民事判决书

[2]刘嘉洛.惩罚性赔偿与法定赔偿的协调适用.人民司法杂志社

[3](2019)最高法知民终562号民事判决书

[4](2017)粤73民初2239号民事判决书

[5](2020)最高法知民终580号民事判决书

[6](2015)浦民三(知)初字第1887号民事判决书

[7]超某公司诉安某公司侵害外观设计专利权纠纷案——广东高院发布知识产权惩罚性赔偿典型案例之六

相关文集