唐磊

提问
唐磊律师文集

合规丨委托开发合同起草与审核要点

大律师网     2026-03-31

导读:委托开发合同在实践中十分常见,本文结合多年实践经验,总结出8项起草与审查要点,涉及需明确委托开发的项目

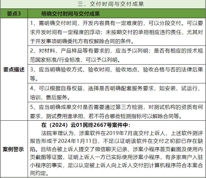
委托开发合同在实践中十分常见,本文结合多年实践经验,总结出8项起草与审查要点,涉及需明确委托开发的项目内容、技术参数,明确交付条件及费用、知识产权归属及使用条款,做好定义/释义等。做好前期风险防范,比事后补救省钱省事。

合规丨委托开发合同起草与审核要点合规丨委托开发合同起草与审核要点合规丨委托开发合同起草与审核要点合规丨委托开发合同起草与审核要点合规丨委托开发合同起草与审核要点合规丨委托开发合同起草与审核要点合规丨委托开发合同起草与审核要点

相关文集